深圳市正枘科技有限公司

       物联网平台:IoT作为数字化解决方案的重要组成部分,包含应用、平台、通道、终端一体化解决方案.

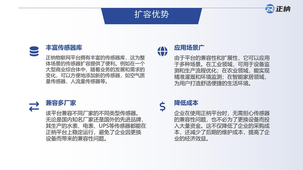
       选择理由:模块化构建、按需所用、界面配置化、集高效、安全、灵活于一体的物联网平台。

      平台愿景:成为行业领先的快速高效的数字化解决方案技术提供商,助力企业实现智能化转型。

系统架构

SYSTEM ARCHITECTURE

正枘智慧IOT物联网平台产品白皮书_23.jpg正枘智慧IOT物联网平台产品白皮书_24.jpg正枘智慧IOT物联网平台产品白皮书_25.jpg正枘智慧IOT物联网平台产品白皮书_26.jpg正枘智慧IOT物联网平台产品白皮书_27.jpg正枘智慧IOT物联网平台产品白皮书_29.jpg正枘智慧IOT物联网平台产品白皮书_30.jpg正枘智慧IOT物联网平台产品白皮书_28.jpg


物联网平台
Internet of Things Platform
深圳市正枘科技有限公司
首页       产品体系        解决方案       略合作       行业资讯       关于我们

广东省深圳市龙华区福城街道丹湖社区康脉科技工业园1栋305

186 8877 2206(业务合作)  185 8822 1057(技术支持)
wujs@zrshare.com
 |   深圳市正枘科技有限公司